The impact of sensory integration based sports training on motor and social skill development in children with autism spectrum disorder
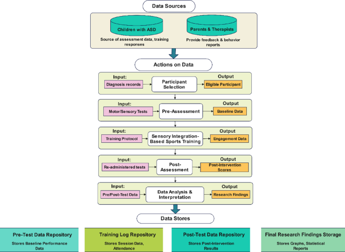
Research designThe research design followed a quasi-experimental approach to examine sensory integration-based exercise interventions for sports training effectiveness with children...
